Fase de Clasificación - Concurso El desafio 1
EL DESAFIO I CERTAMEN - TEMA DE SEGUIMIENTO

Se abre este tema para que se realicen los encuentros, estos iran precedidos de anuncio del mismo. Debido a la falta de compromiso de algunos participantes que ni se han molestado en responder los mensajes privados que se les enviaron todo se ha trastocado y ahora para no alargar mas la convocatoria se nos ha ido el tiempo.
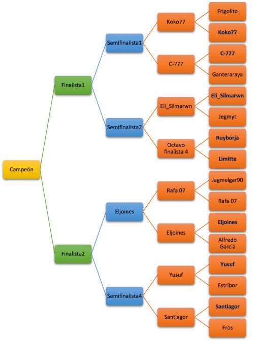
Octavos de final
RuyBorja
Limitte
Viernes 31 de Enero de 2014
18 horas horario Español
Cuartos de final
Koko77
C-777
Viernes 31 de Enero de 2014
18:45 horas horario Español
Cuartos de final
Yusuf
Santiagor
Viernes 31 de Enero de 2014
19:30 horas horario Español
Por los inconvenientes antes descritos, solo pedimos la confirmación de los participantes.
Se abrira un tema en este mismo subforo para cada encuentro.
Se enlazara todo con la barra de la página principal.
Administración Mundo Historia















Estamos a la espera de la confirmación para premiar a los ganadores del concurso con un libro que aparecera en las librerias el próximo mes.
"EL GENERAL MALDITO"
Esperamos que sea del agrado de todos.
Un saludo.