El desafio

NORMAS DE PARTICIPACIÓN EN EL CONCURSO "EL DESAFIO"
Las bases de la competición EL DESAFIO, son normas reglamentadas mediante la asociación Mundo Historia, se realiza para la regulación de la competencia entre distintos usuarios y miembros del staff de Mundo Historia.
Se han desarrollado varias modalidades de este mismo concurso.
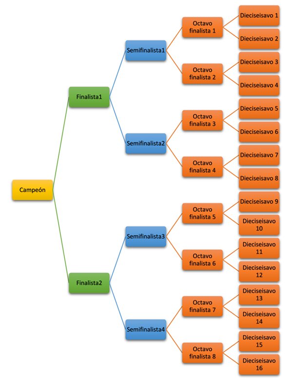
El concurso sera clasificatorio y sus fases dependerán de la cantidad de participantes que conformen siempre en los números siguientes o sus múltiplos; 8, 16, 32, 64 etc. Al comienzo de la competición se dirá cuantos concursantes se esperan tener y se dará fecha de inicio en el momento que tengamos el número de los concursantes inscritos. Los participantes se irán añadiendo a la tabla de competición por el orden en que se vayan inscribiendo al concurso.

El enfrentamiento se realizara en común acuerdo entre los contendientes y el arbitro. Si todo comenzara un Lunes, se tendrian que poner de acuerdo para su encuentro para un máximo del miercoles (tres días).
El procedimiento general sera algo parecido a lo que seria las tandas de penaltis en los partidos de fútbol.
Cinco preguntas alternas entre uno y otro concursante, el tiempo de respuesta sera de un máximo de cinco minutos.
En caso de empate se continuaran las preguntas hasta que uno de los dos participantes no de una respuesta correcta o ha tiempo.
Cada concursante escogera por encuentro un solo tema histórico o personaje en el que vaya a formular las preguntas, se deberá preparar con anticipación al menos 10 preguntas y deberá enviarlas por mensaje privado al arbitro junto con las respuestas correctas. El arbitro verificara que todo sea correcto. Las preguntas y las respuestas deberán ser lo mas resumidas posible, con un máximo de dos frases por respuesta.
Si alguien no se presenta en su desafío quedara descalificado.

Esperamos sobretodo algo divertido, cultural y dinámico, así que suerte y a disfrutar!!!
Para inscribirte en la siguiente competición solo debes apuntarte diciendolo abiertamente en este mismo tema.
Atte. Administración Mundo Historia
- Inicie sesión o regístrese para enviar comentarios
Yo quiero participar, vayan apuntandome para desafiarme
Unas preguntotas por favor:
¿En que consiste el concurso?
¿Cuanto tiempo llevara participar?
¿Como sera organizado?
como me anoto?
merlin-satan se apunta, con varita mágica o tridente, lo que haga falta 
Me apunto
Me apunto
Yo estoy más que apuntada, espero 
me apunto
Suena muy interesante.
Definitivamente me apunto.
Yo también me apunto: Limitte
- 1
- 2
- 3
- 4
- siguiente ›
- última »
- Inicie sesión o regístrese para enviar comentarios












Diciendolo aquí. Mañana se informaran de las bases del concurso.